中国出版传媒商报讯 6月20日,备受瞩目的第二十三届输出版引进版优秀图书推介活动在北京国际图书博览会上举行。来自国家新闻出版署、中国出版协会和中国新闻出版研究院的相关领导,获奖出版社的代表与优秀版权经理,以及各大媒体记者齐聚一堂,共同见证了这一激动人心的时刻。会议由出版参考杂志社社长李游主持。

由中国新闻出版研究院、中国出版协会国际合作出版工作委员会、出版参考杂志社联合主办的“年度输出版引进版优秀图书推介活动”,已成功举办23届,成为推动中外文化交流互鉴的重要平台。该活动旨在通过推介输出版和引进版优秀图书以及表彰杰出版权经理人,进一步推动中华文化走出去的提质增效,加强中国图书“走出去”和“引进来”的双向互动,为中外文化的繁荣发展贡献中国力量。
本届活动分为图书推介和版权经理人推介两大类别,于今年3月启动,共收到来自全国210家出版单位的620种报送资料。其中输出版图书报送358种,引进版图书报送186种,优秀版权经理人报送76人。最终本活动推介出输出版优秀图书100种,引进版优秀图书30种,优秀版权经理人10人。整个评审过程严格遵循公平、公正的原则,设置初评、复评、终评三个环节。评审专家由国内出版学界专家、业界专家以及各学科领域的学者组成,确保了评审结果的权威性和公正性。
在版权输出方面,活动推介了社会效益显著、具有代表性且学术与艺术水平俱佳的图书作品。这些作品不仅反映了当代中国的学术、文化、经济、科技水平,还注重传承中华文明、反映时代风貌。评委专家特别注重选取那些能够增进中国与世界文化交流、促进中华优秀文化走向世界的优秀作品。
在引进版图书方面,评审标准着重于作品的社会效益、广泛影响力和美誉度。同时,也关注那些在专业学术领域内具有权威性的作者所著的出版物,以及在国内外市场适销对路并能产生深远影响力的作品。
在版权经理人推介方面,评审专家严格遵循了版权管理能力、版权运营成果、国际交流合作能力、行业影响力与贡献等标准,版权经理人在年度重点版权项目中做出突出贡献,展现出显著成果。
中国新闻出版研究院党委副书记、纪委书记董毅敏发表致辞。他强调,年度输出版、引进版优秀图书推介活动已成为极具影响力的年度大型活动之一,在图书版权贸易与国际出版合作交流中发挥着积极作用。随着全球化进程的不断加速和数字化技术的快速发展,版权贸易业务将面临更加复杂多变的市场环境和竞争态势。高质量的出版走出去任重道远,需要多方共同努力。董毅敏还指出,《出版业“十四五”时期发展规划》中明确提出要扩大出版物出口和版权输出,增强我国出版产业的国际竞争力,更好推动中华文化走出去。他表示,未来将继续把年度输出版、引进版优秀图书推介活动作为重点品牌活动来打造,提高推介活动的行业影响力和社会影响力,吸引更多优秀人才和优秀作品参与。
中宣部进出口管理局副局长孔德龙,中宣部出版局图书处处长王为衡,中国版协国际合作出版工作委员会主任,中信出版集团党委书记、董事长陈炜,董毅敏为获奖单位及优秀版权经理人颁发证书。

上海文艺出版社有限公司冯凌、北京大学出版社有限公司邬海澄、南方出版传媒股份有限公司张芳作为获奖代表进行了发言,分享了个人的版权经验与体会。3位获奖代表的发言引发了与会嘉宾的热烈讨论和思考。大家纷纷表示,通过聆听他们的发言,不仅加深了对版权贸易工作的认识和理解,还拓宽了视野和思路。他们表示将以此为契机,不断学习和探索新的商业模式和合作方式,为推动中国图书出版事业的繁荣发展贡献自己的力量。
附:第二十三届输出版引进版优秀图书推介活动获推名单
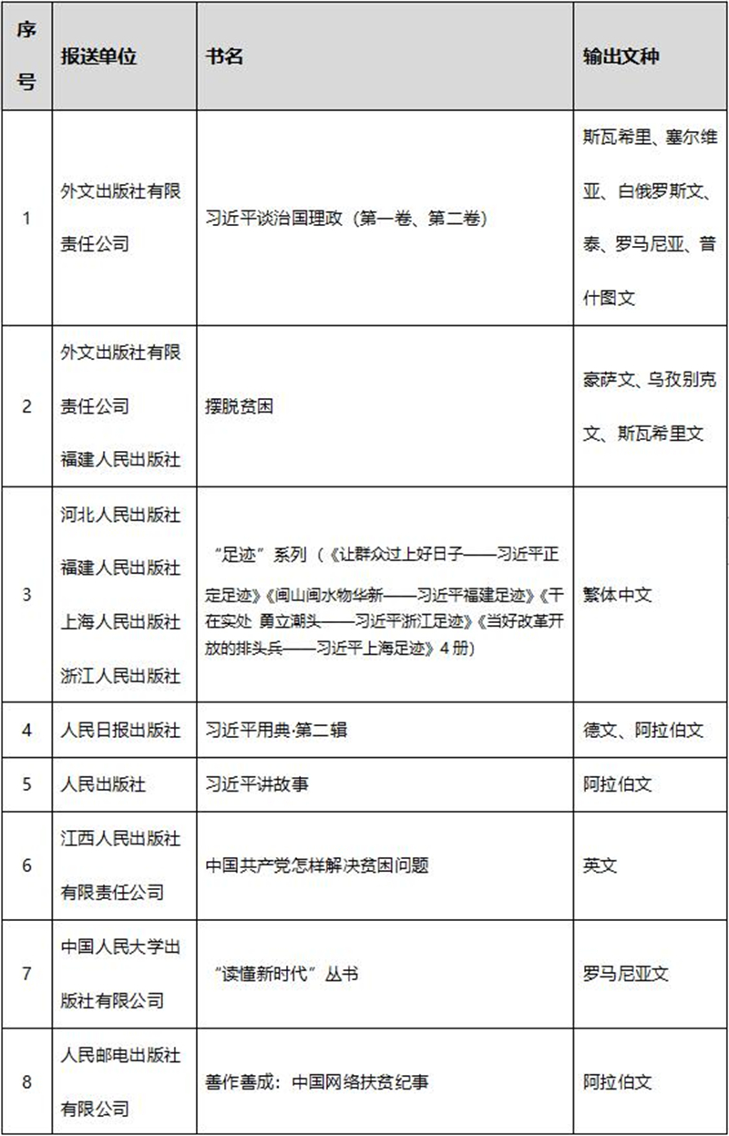
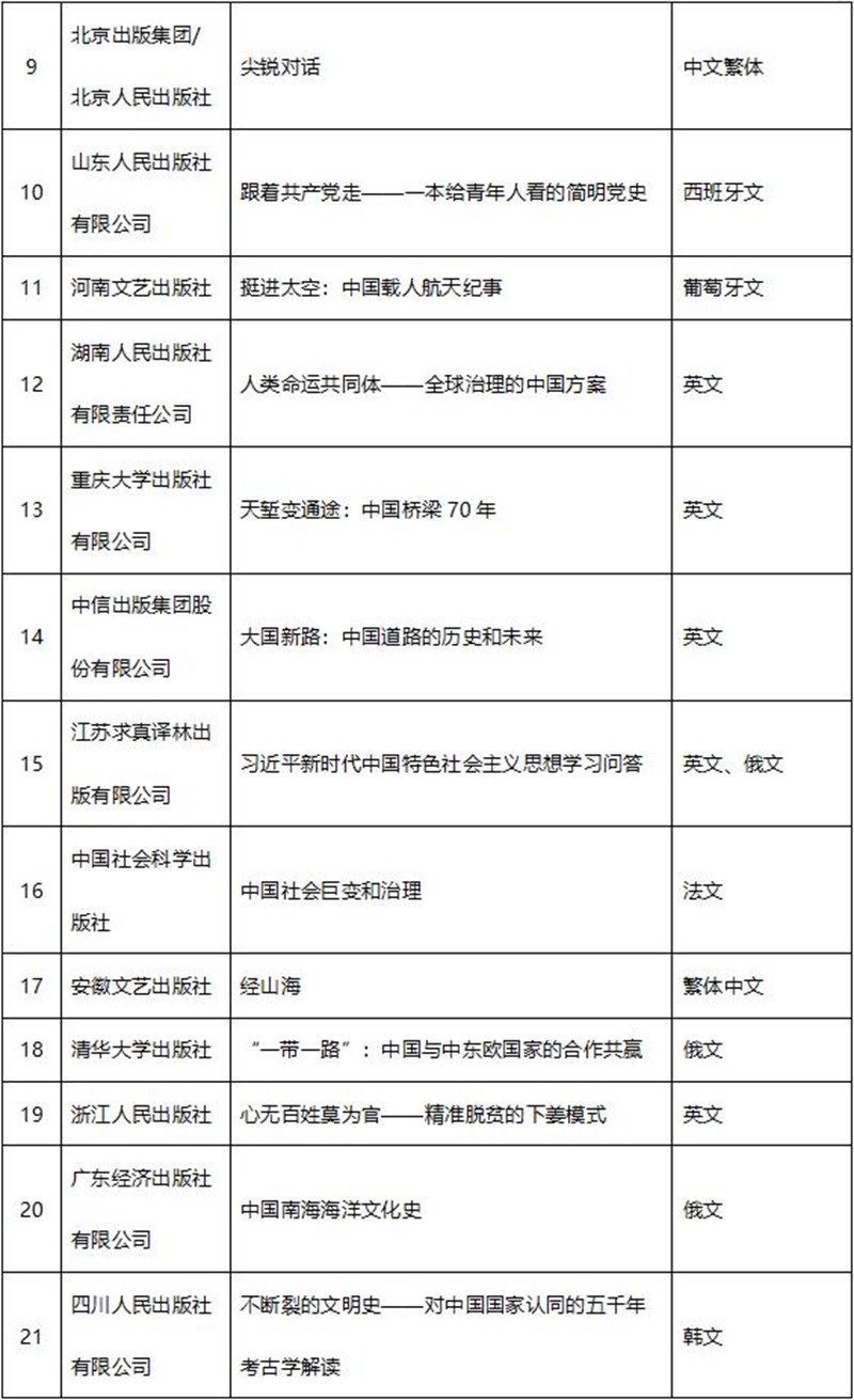
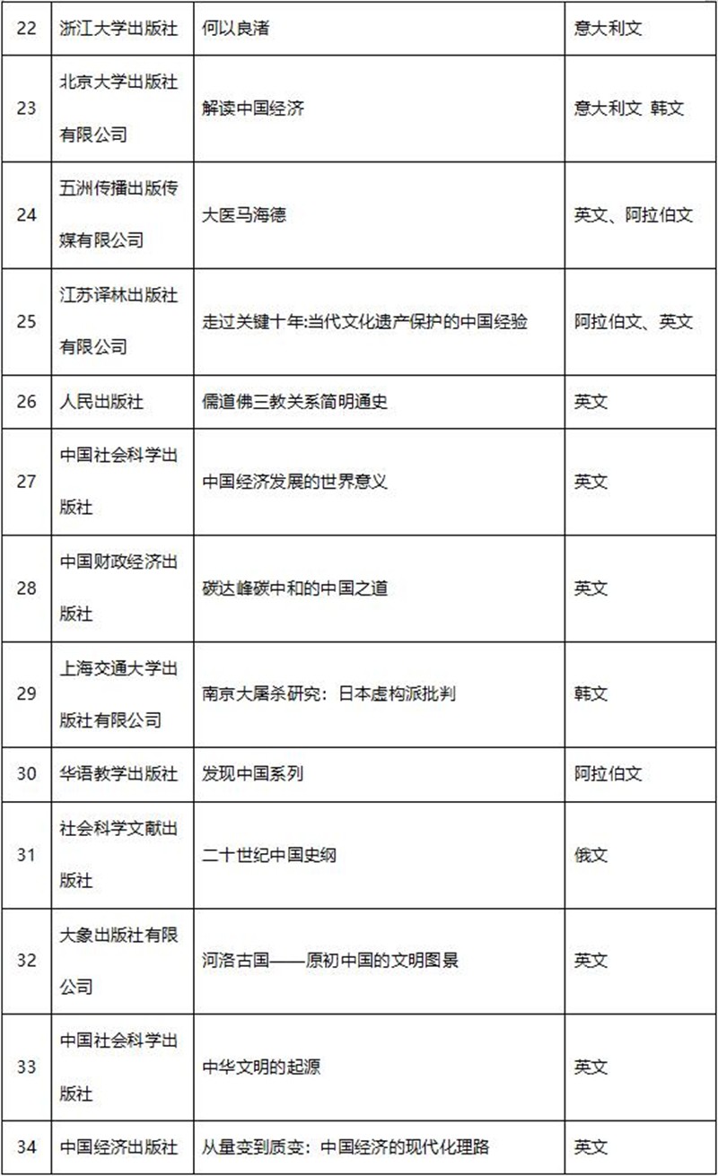
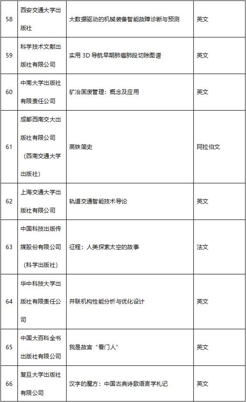
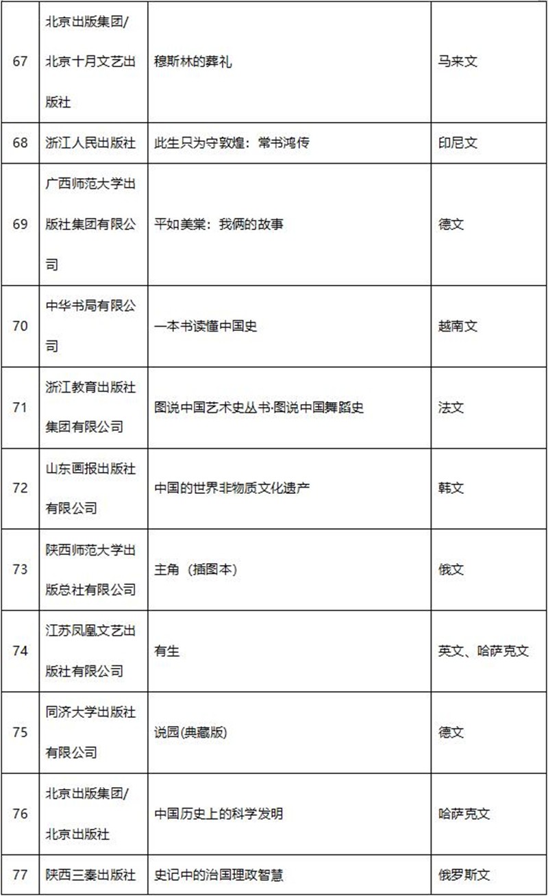
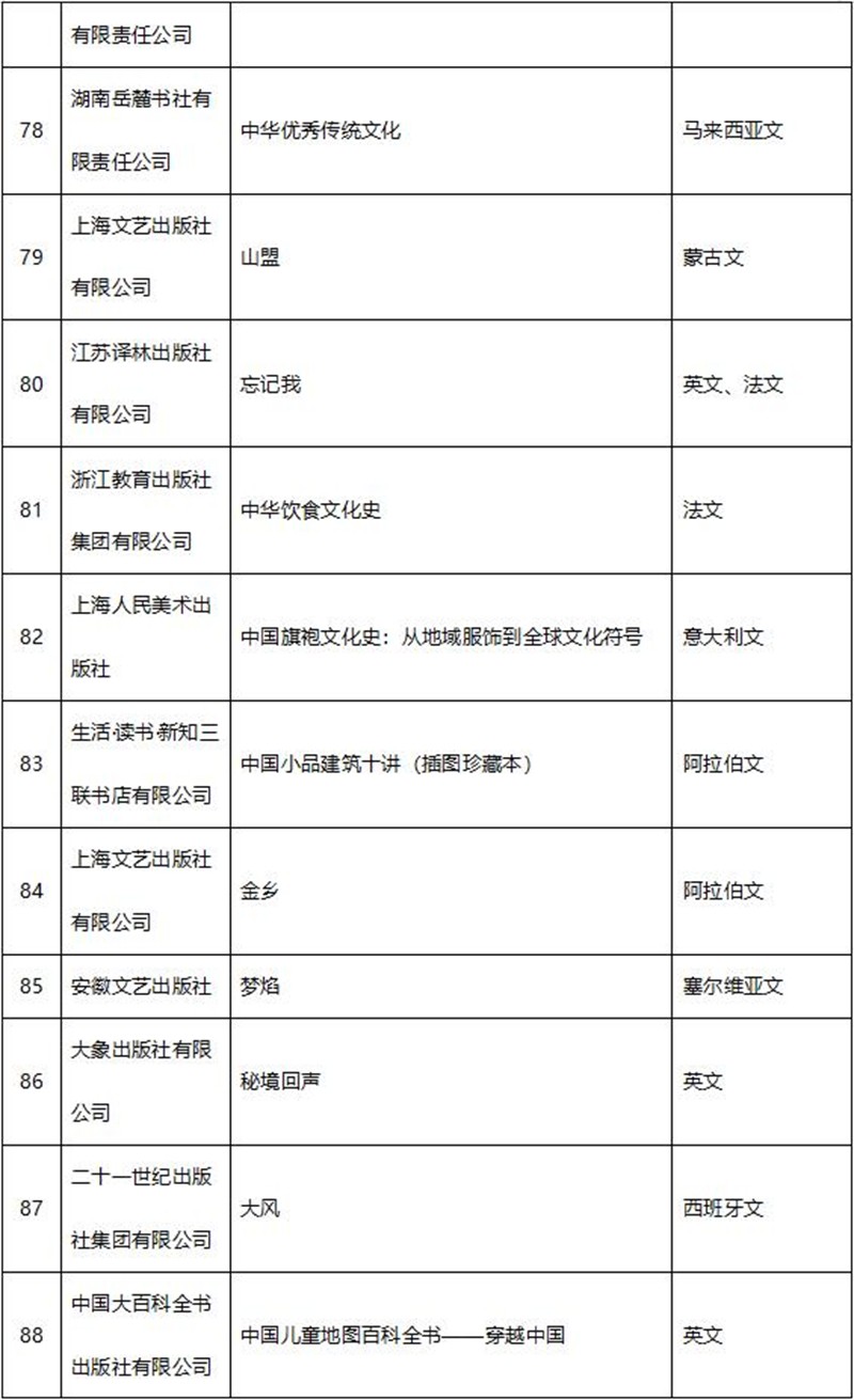
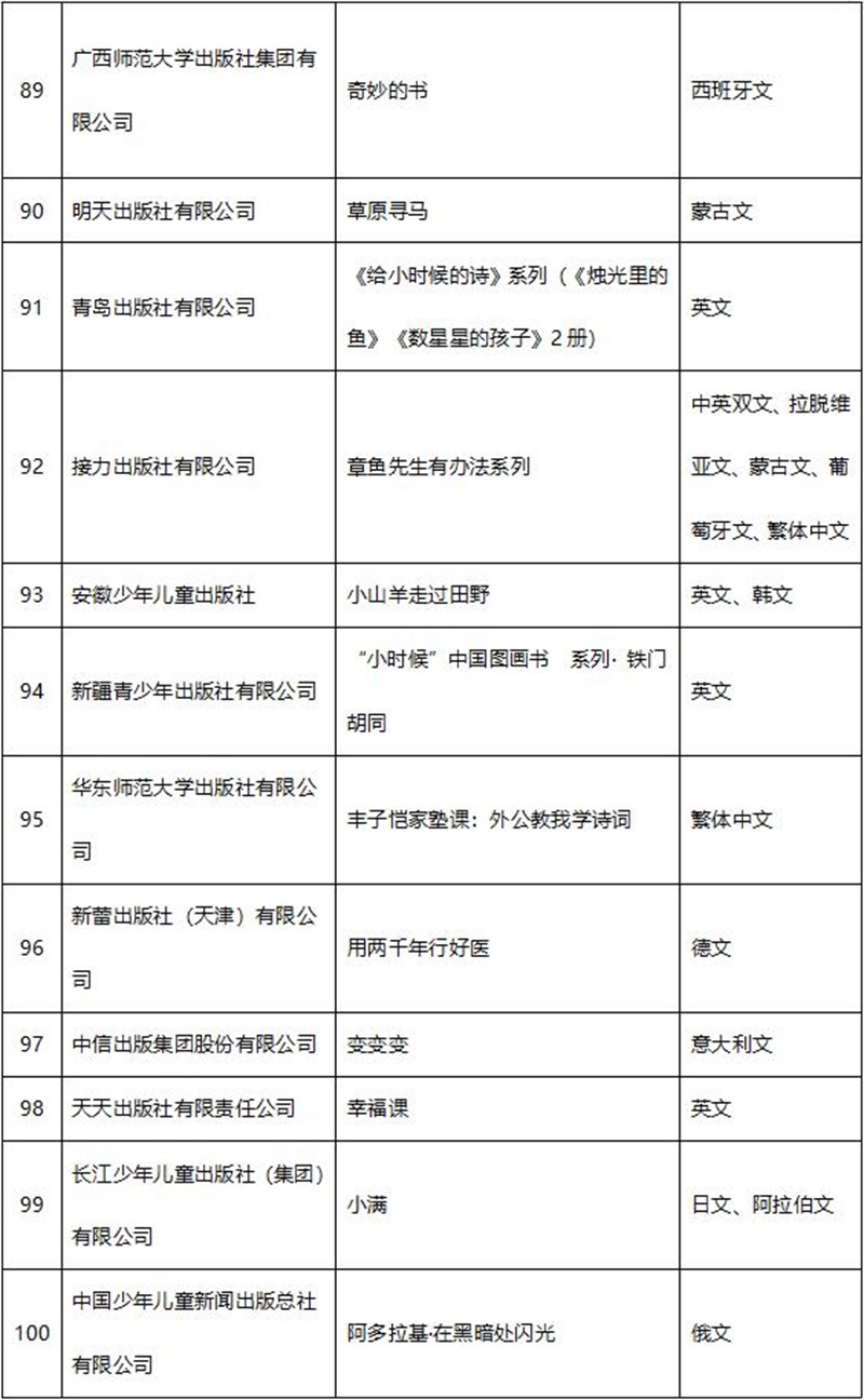
第二十三届输出版引进版优秀图书推介——输出版图书









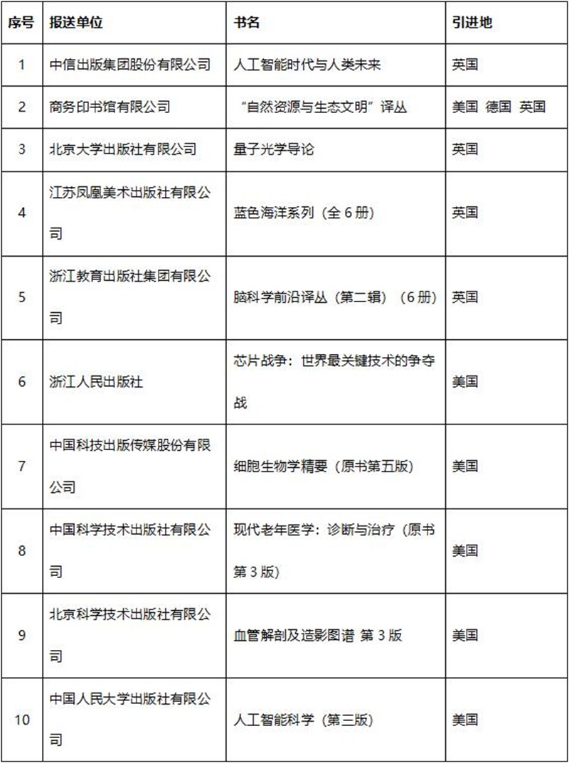
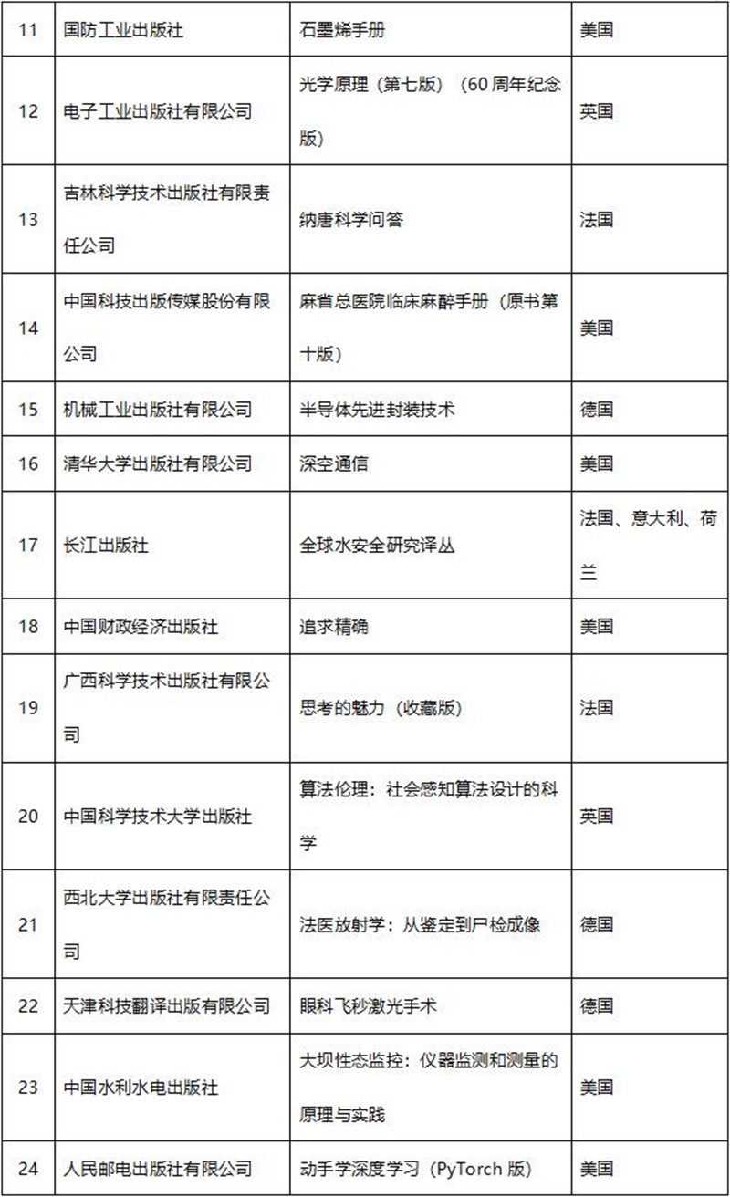
第二十三届输出版引进版优秀图书推介——引进版图书



第二十三届输出版引进版优秀图书推介——优秀版权经理人

(图片由主办方提供)
供稿人:穆宏志
初审:戴佳运
复审:陈 麟
终审:张维特
















京公网安备11010202010973号